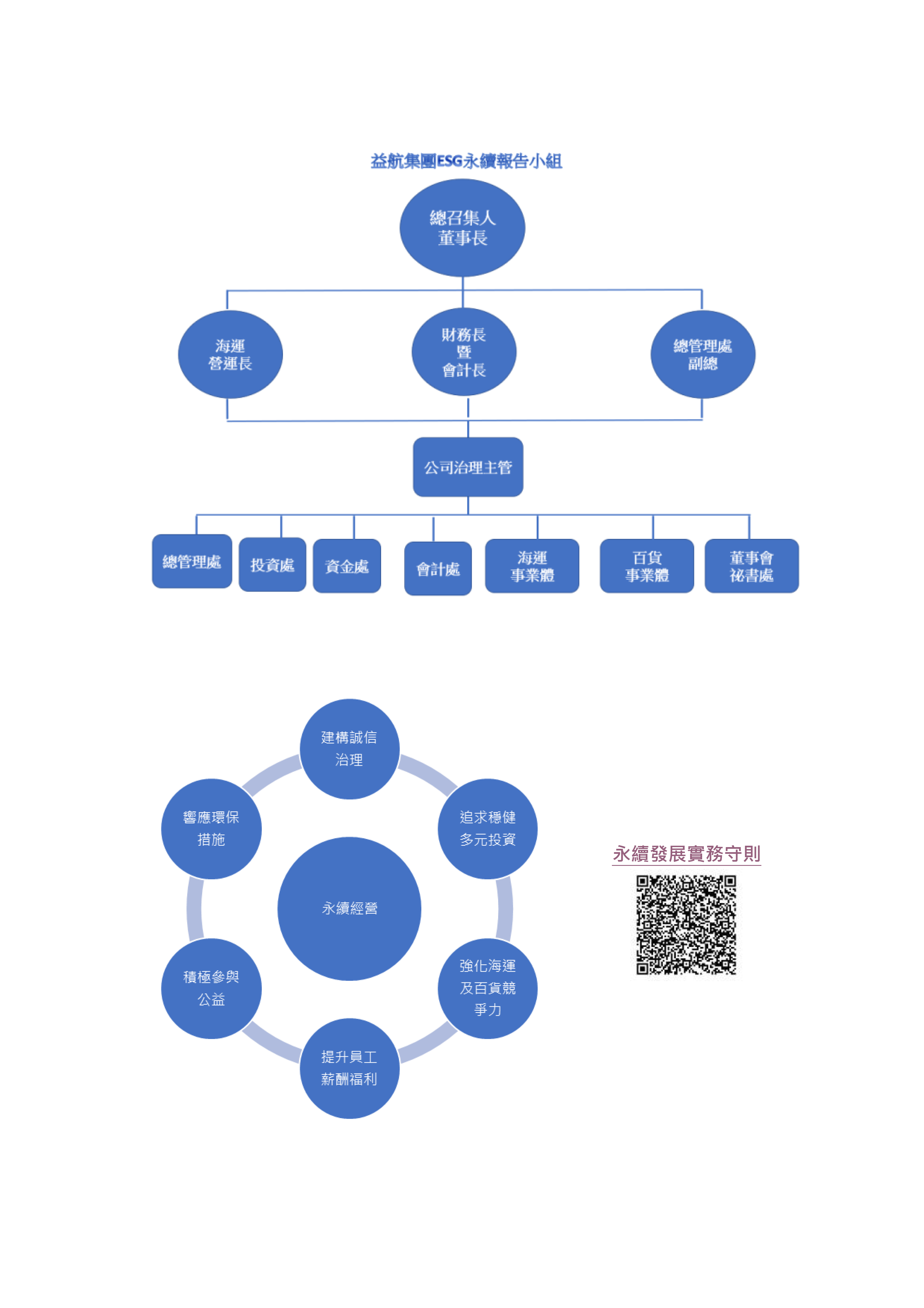
ESG推動組織