Promote Organization

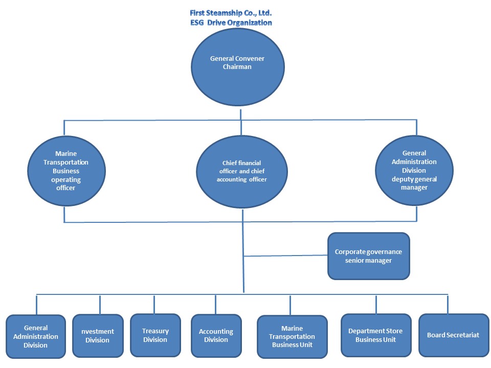
The company has established a governance structure to promote sustainable development and set up a dedicated unit to promote sustainable development. The board of directors authorizes senior management to handle the matter: the chairman serves as the general convener, and the head of corporate governance serves as the executive officer. Meetings are held every quarter to focus on ESG-related issues are discussed, and the convening notice, sign-in book and meeting minutes are all archived for future reference. At present, it is left to the heads of each responsible department to discuss with senior management to formulate decisions and then carry out follow-up actions. The decision-making process is carried out in accordance with the approval authority table approved by the board of directors. If necessary, it will be reported to the board of directors for discussion and report.On March 31, 2023, the board of directors reported that the ESG promotion group had successively explained, collected and reviewed ESG reports for each department from December 2022 to March 2023. Each department completed all tasks within the expected time. , and completed the greenhouse gas inventory and inspection schedule planning of the company's subsidiaries on March 16, 2023 (the board members suggested that the company needs to appoint professional consultants to come to the company for guidance, so that the inventory and inspection work can be completed effectively). The company also reported to the company and its subsidiaries on June 8, 2023, the organization for conducting inventory and verification of their ESG sustainability reports and greenhouse gases (board members mentioned in the meeting the inventory and verification of subsidiaries of multinational groups). Check the method and suggest whether it would be more efficient to directly appoint a local consulting company to provide guidance, and then summarize and consolidate the data to the parent company). On December 18, 2023, a report was submitted for guidance on greenhouse gas emission inventory work. Three companies expressed their willingness to provide guidance and completed quotations.After the quotation is made and the relevant quotation results are compiled, they are reported to the company's management and then reported to the board of directors. The current implementation progress of greenhouse gas inventory and inspection is being implemented according to the planned progress (the board members mentioned in the meeting that they would consider the inventory immediately. For the subsequent inspection work, data confirmation and confirmation are based on the inspection and inspection methods of multinational group subsidiaries. It is recommended whether it would be more efficient to hire a consulting team from a multinational organization to provide guidance, and then summarize and merge the data into the parent company) . On January 17, 2024, the contract was confirmed and completed, and KPMG was appointed as the company’s greenhouse gas inventory and inspection consultant. On February 29, 2024, personnel education and training on greenhouse gas inventory and inspection were carried out.On March 28, 2013, the board of directors submitted an implementation plan and report for the greenhouse gas inventory and inspection of the group subsidiaries. The company's management team decided to appoint KPMG as a consultant to comply with the requirements of the competent authority (board members asked about the current implementation during the meeting Is the situation still going well?) The summary report on the implementation and results of corporate governance in 2023 was reported at the 5th meeting of the 3rd session of the Audit Committee and the 6th session of the 22nd session of the Board of Directors on December 18, 2023.